牙膏分类目录征求意见:儿童牙膏仅可宣传“基础清洁类”和“防龋类”功效
国家药监局公开征求牙膏分类目录意见。
12月1日,据国家药监局官网,国家药监局组织起草了《牙膏分类目录(征求意见稿)》(以下简称“征求意见稿”),现向社会公开征求意见。征求意见稿指出,牙膏备案人在进行牙膏备案时,应当根据牙膏功效类别和使用人群,按照目录的规则填报产品分类编码。牙膏应当按照本目录所附的功效类别和使用人群的分类目录依次选择对应序号,形成产品分类编码。同一产品具有多种功效类别和使用人群的,可以选择多个对应序号。
征求意见表指出,牙膏的功效类别不得超过附表1确定的范围。据显示,功效类别包括基础清洁类、防龋类、抑制牙菌斑类、抗牙本质敏感类、减轻牙龈问题类、去渍美白类、抗牙石类、减轻口臭类,共计8类。
附表1
征求意见表指出,每一类别的牙膏不得超出其对应的功效机理,其中01至05类别(即基础清洁类、防龋类、抑制牙菌斑类、抗牙本质敏感类、减轻牙龈问题类)的牙膏功效宣称用语不得超出附表1的范围,06至08类别(即去渍美白类、抗牙石类、减轻口臭类)的牙膏功效宣称时,可以参考示例增加或者调整用语。
征求意见表进一步指出,牙膏标签上标注的功效宣称用语与其他词语进行搭配使用时,应当符合法律、法规、强制性国家标准、技术规范等相关要求。
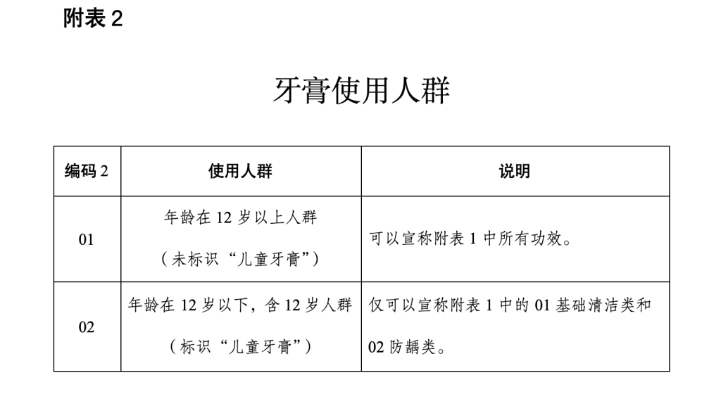
此外,附表2中关于牙膏使用人群方面,年龄在12岁以上人群(未标识“儿童牙膏”)可以宣称附表1中所有功效。年龄在12岁以下,含12岁人群(标识“儿童牙膏”),仅可以宣称附表1中的01基础清洁类和02防龋类。
附表2
儿童牙膏的功效类别此前已有相关规定。2023年12月1日起实行的《牙膏备案资料管理规定》中就曾提及,儿童牙膏是指宣称适用于年龄在12岁以下(含12岁)儿童的牙膏。儿童牙膏可宣称的功效类别仅限于清洁、防龋。标识“适用于全人群”“全家使用”等词语的产品按照儿童牙膏管理。同时,儿童牙膏需提交口腔黏膜刺激试验报告,添加氟化物的儿童牙膏应当标注单次使用限量。
(文章来源:澎湃新闻)
